a)

- 2019-005-03.jpg (33.12 KiB) Exibido 3315 vezes
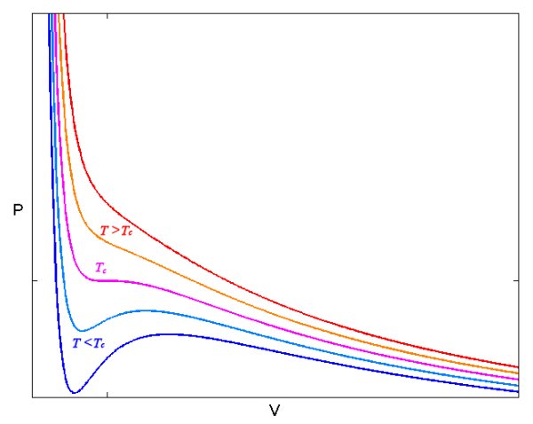
linhas azuis
b)
A partir do ponto crítico, a fase líquida coexiste com a fase gasosa, ou seja, o erro devido a equação de Van der Waals( entre fases ) que faz com que nos casos abaixo da temperatura crítica o aumento do volume seja simultâneo com o aumento da pressão em alguns casos não existe mais. Nesse caso, na curva da isoterma crítica, especificamente, há apenas um ponto de inflexão, este definindo o ponto crítico.
Sendo
[tex3]T_c[/tex3] a temperatura da isotérmica crítica,
[tex3]p_c[/tex3] e
[tex3]V_c[/tex3] são definidos como o ponto de inflexão na curva da isoterma crítica. Pode-se então escrever:
[tex3]\left ( \frac{\partial p}{\partial V} \right )_{T} = \left ( \frac{\partial^2 p}{\partial V^2} \right )_{T} = 0.[/tex3]
Para resolver o sistema basta encontrar
[tex3]P[/tex3] em função de
[tex3]V[/tex3] na eq de Van der Waals.
[tex3]p=\frac{RT}{(V-b)}-\frac{a}{V^2}[/tex3]
[tex3]\rightarrow \left ( \frac{\partial p}{\partial V} \right )= -\frac{RT}{(V-b)^2}+\frac{2a}{V^3}[/tex3] (1)
[tex3]\rightarrow \left ( \frac{\partial^2 p}{\partial V^2} \right )= \frac{2RT}{(V-b)^3}-\frac{6a}{V^4}[/tex3] (2)
Para
[tex3]p_c[/tex3],
[tex3]V_c[/tex3] e
[tex3]T_c[/tex3]
(1)
[tex3]\rightarrow -\frac{RT_c}{(V_c-b)^2}+\frac{2a}{V_c^3}=0\rightarrow RT_c=\frac{2a(V_c-b)^2}{V_c^3}[/tex3].
(2)
[tex3]\rightarrow \frac{2RT_c}{(V_c-b)^3}-\frac{6a}{V_c^4}=0\rightarrow \frac{3a(V_c-b)^3}{V_c^4}=RT_c=\frac{2a(V_c-b)^2}{V_c^3}[/tex3]
[tex3]\rightarrow 3(V_c-b)=2V_c\rightarrow V_c=3b[/tex3].
Substituindo em (1)...
[tex3]-\frac{RT_c}{(3b-b)^2}+\frac{2a}{(3b)^3}=0\rightarrow T_c=\frac{8a}{27Rb}[/tex3]
Por fim, para encontrar
[tex3]p_c[/tex3] usa-se o próprio Van der Waals.
[tex3]p_c=\frac{RT_c}{(V_c-b)}-\frac{a}{V_c^2}[/tex3]
[tex3]\rightarrow p_c=\frac{4a}{27b^2}-\frac{a}{9b^2}\rightarrow p_c=\frac{a}{27b^2}[/tex3]
Se surgir duvidas teóricas sugiro as aulas do Prof. Jorge Sá Martins:
https://www.youtube.com/watch?v=q4h8XN5njyA
https://www.youtube.com/watch?v=SwXqS1w5yvg
https://www.youtube.com/watch?v=q4h8XN5njyA